person

Vice President – UX & Product Operations, Enterprise AI & Data Platforms

End-to-end transformation of fragmented BI systems into a unified, scalable platform with enterprise dashboard experiences and data-driven decision support.

Role: UX Strategy & Platform Design Lead

Company: AT&T Chief Data Office

Scope: Enterprise BI platform supporting 50K+ users


Executive Summary:

Led transformation of a fragmented BI ecosystem into a unified platform supporting 50K+ users, reducing redundancy by 40% and improving delivery speed by 20%.
Established a unified, OS-like platform experience across BI products—aligning workflows, data models, and UX into a cohesive system.

Designed and delivered enterprise BI dashboards and reporting systems enabling executives and business teams to monitor KPIs, adoption, and operational performance.


Impact


• $12M cost savings
• 20% faster development
• 25% workflow improvement

• Increased adoption and user engagement
• Improved data clarity and decision-making speed



Context

AT&T + DirecTV Merger | Enterprise BI Transformation

During the merger of AT&T and DirecTV, the organization faced fragmented BI systems across multiple business units, with inconsistent tools, duplicated data, and disconnected user experiences.

As a result, the BI ecosystem became fragmented across multiple systems and teams:

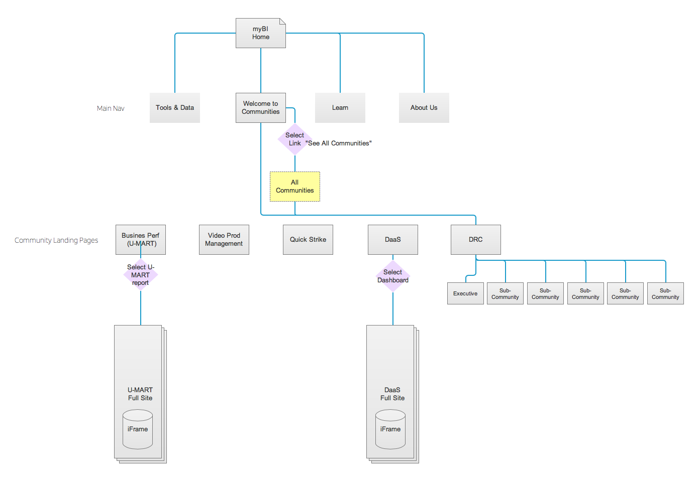
myBI Roadmap


Problem

• Fragmented dashboards and reporting tools
• Inconsistent UX across BI platforms
• Low adoption and trust in data
• Redundant systems increasing operational cost

This fragmentation created disconnected workflows and inconsistent data models across the enterprise:

User Experience Workflows mybi-datamart-model-v.4.0


Platform Transformation (Before → After)

To address these challenges, I led the transformation toward a unified BI platform:

team member

Before:

• Siloed BI tools
• Inconsistent dashboards
• Manual workflows
• Low adoption



team member

After:

• Unified BI platform (AMP / MyBI)
• Standardized design systems
• Scalable dashboards across business units
• Improved usability and adoption



Role & Leadership

• Owned UX and platform strategy for enterprise BI transformation
• Defined unified experience vision across data platforms
• Established governance models (RACI, three-in-a-box)
• Aligned Product, Engineering, and Data teams across business units

Led product operations alignment across UX, data, and engineering teams to standardize delivery and improve platform efficiency

Actions

• Designed and implemented scalable design systems for BI platforms
• Consolidated multiple tools into a unified platform experience
• Created data visualization standards and reusable components
• Enabled Agile delivery workflows across teams

I drove this transformation through a combination of platform strategy, design systems, and operational alignment:


Implementation

• Rolled out across 10+ product lines and business units
• Integrated into Power BI and enterprise data platforms
• Embedded within Agile product delivery and release cycles
• Supporting 30K+ enterprise users
• Implemented across a distributed enterprise environment, supporting 30K+ users and standardizing workflows across BI systems and business units.

Drove enterprise-wide implementation across distributed teams, ensuring consistent adoption of design and system standards across BI tools and workflows

All dashboards and reporting systems were developed in close collaboration with BI and data teams and refined over multiple years of enterprise use, ensuring accuracy, usability, and sustained adoption at scale.


These strategies were implemented across live enterprise systems and embedded into delivery workflows:

Adoption & Engagement

• Drove adoption through internal communications, newsletters, and training
• Created engagement programs to onboard users to the new platform
• Increased platform usage and cross-team alignment

To ensure adoption across the organization, I established structured communication and engagement programs:



Leadership Reflection

This transformation demonstrated that the real impact of design is not just in creating interfaces, but in aligning systems, teams, and data to enable better decision-making at scale.

Works

Works

image
Product, Behind the scene

DIRECTV

Product Enhancements

Case Study
image
Enhanced Decision-Making

AT&T

Business Challenge & Vision

Case Study
image
End of End

Data Quality

Right Information at the Right Time

Case Study
image
AT&T Chief Data Office

AI-Driven Platform

Ask AT&T Platform

Case Study

get in touch

Contact Me

Let"s Jump In!